Mobile-first responsive website

LearnUp: Empowering Young Professionals in E-Learning

Role

UX/UI Designer, UX Researcher

Scope

80 hours dedicated to the development of a mobile-first responsive website

Tools

Figma / Maze / Optimal Sort / Zoom / Google Suite

View Wireframes

Project Overview

In this age of digital transformation, while online courses and training sessions offer convenience and flexibility, there's a persistent issue of low completion rates and lack of motivation. LearnUp aims to empower young professionals in their online learning journey, addressing these challenges to create a conducive learning environment.

Background

Online courses have revolutionized personal and professional development. Yet, with myriad resources available, many learners struggle to complete courses or remain motivated. These struggles can hamper effective learning and retention.

The process
Empathize → Define → Ideate → Prototype → Test

Insights

  1. Udemy: Broad course library; inconsistent quality.

  2. Coursera: Academic partnerships; pricier.

  3. Skillshare: Creative focus; no certifications.

  4. Masterclass: Top-tier instructors; more inspiration-driven.

  • Need for consistent quality.

  • Certifications add value.

  • Balance inspiration with instruction

Demographic

7 participants

Age 25-38

people have goals to learn new skills in order to advance their careers, such as obtaining a certificate or gaining work-related practical knowledge

Competitive Audit

User Interview

  • Key Motivations: Skill acquisition, goal setting.

  • Challenges: Quality content, balancing time, feeling unsupported, cost concerns.

  • Preferred Methods: Video tutorials, community engagement.

Key Findings

Social connections and shared ideas significantly boost motivation.

  • Goal setting is vital for sustained motivation.

  • Rewards effectively incentivize learning.

The process
Empathize → Define → Ideate → Prototype → Test

Objective

Create a persona to represent the challenges and goals of our target audience.

  1. Data Analysis: Focused on the 25-38 age range, identified as the most active in seeking online courses for career growth.

  2. Behavioral Insights: Recognized a trend where young professionals, like Sarah, are eager to upscale but face course completion challenges.

  3. Interviews: Feedback from participants revealed a desire for structured yet flexible learning, pinpointing motivation and accountability as key issues.

  4. Persona Creation: Sarah's background, aspirations, and challenges were developed into a relatable narrative.

  5. Iteration: Sarah and Michael's personas were refined over time to ensure alignment with evolving user insights.

User Persona Development

In developing the user personas, interviews were conducted with participants aged 25-38, highlighting key learning behaviors and preferences. This led to the creation of the representative figures.

User Persona Insight

Young professionals juggle roles while seeking skill upgrades amidst tight schedules. LearnUp, influenced by these real challenges, is more than an e-learning site—it's a tailored solution for the modern professional's growth.

How Might We?

  • Aid professionals in maintaining motivation throughout online courses?

  • Furnish resources to learn and achieve career growth?

  • Amplify engagement and completion rates?

  • Construct an efficient learning environment?

  • Ensure course affordability and accessibility?

  • Harness technology for a superior learning experience?

User’s pain points

Difficulty in locating quality, pertinent course content.

  • Juggling learning with a busy lifestyle.

  • Feelings of isolation and unsupported learning.

  • Financial strain due to underwhelming courses.

Potential Solutions

A platform offering gamified, concise courses tailored for professionals.

  • A mentorship program emphasizing mindfulness and emotional intelligence.

  • An accountability-based app minimizing distractions.

  • A productivity tool dividing major tasks into bite-sized, motivational bits.

The process
Empathize → Define → Ideate → Prototype → Test

For Whom?

Young professionals eager to master diverse skills.

What's Offered?

A blend of structured and self-guided courses across varied subjects. LearnUp harnesses video tutorials, online communities, gamification, and reward systems to keep users engaged and motivated.

How It Works

Courses tailored for self-paced learning, enriched with gamification techniques. Online communities further bolster the learning experience, ensuring users remain connected and motivated.

Task Flows Overview

  1. Sign-Up Process: With an emphasis on user-friendliness, this flow streamlines the onboarding process, making entry into the LearnUp community swift and straightforward.

  2. Course Enrollment: Designed with clarity and ease, users can seamlessly navigate through courses, access detailed syllabi, and commit to their chosen learning paths without any hitches.

User Flow Overview

  1. Sign-Up Flow: Crafted for simplicity, this flow ushers users from initial interest to a secured account within minutes, reducing barriers to immediate engagement.

  2. Learning Reminder Flow: Recognizing the challenge of consistency in self-paced learning, this flow empowers users to set schedules and reminders, ensuring they carve out dedicated learning time amidst their busy lives.

UI Component Library

The Solution: LearnUp

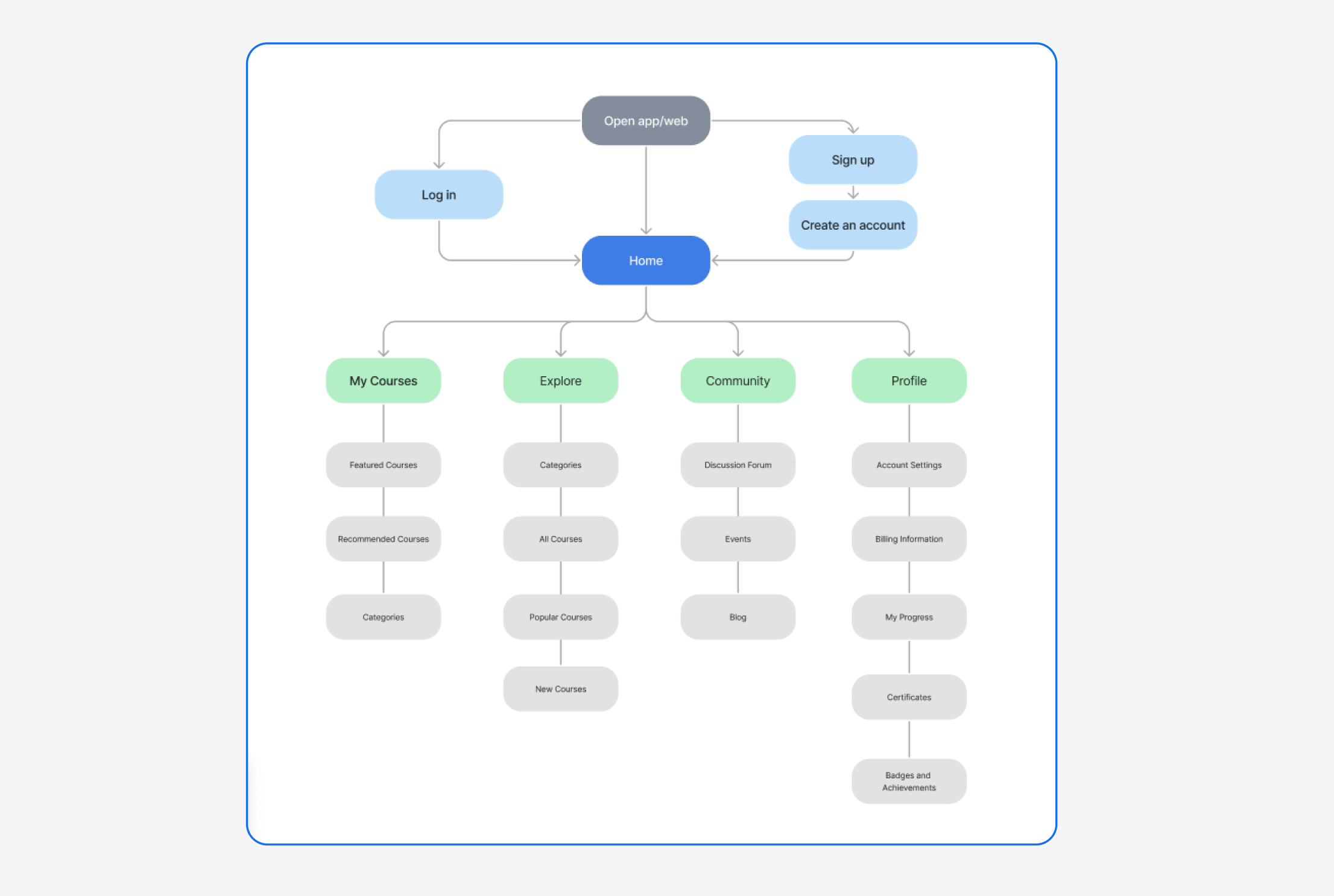
Site Map

User Flow

Task Flows

Low Fidelity Wireframes

High Fidelity Wireframes

View Hi-Fi Wireframe

The process
Empathize → Define → Ideate → Prototype → Test

Registration

Landing on the registration page.
Providing personal information such as name, email address, and password.
Agreeing to the terms and conditions.
Submitting the registration form.

Course Enrollment

Logging into the LearnUp platform.
Navigating to the course catalog.
Selecting a specific course.
Viewing the course details and syllabus.
Enrolling in the course.

The process
Empathize → Define → Ideate → Prototype → Test

Success Metrics

  • Efficiency

  • Error Rate

  • User Satisfaction

Usability testing

The goal of this usability test plan is to evaluate the effectiveness of the LearnUp learning platform design in terms of usability, task completion, and user satisfaction. The test will focus on the registration and course enrollment task flows.

55.6% of users could directly register and enroll. Some faced issues, with a 22.2% mission unfinished rate and a 40% misclick rate. User feedback highlighted an "8/10 in usability" and a general easiness to the process, but also a desire for the signup form to differentiate more from conventional designs.

Iteration

Based on feedback, LearnUp's registration screen was revamped to be more visually appealing and to resonate with the platform's ethos and potential.

Final product

Final Prototype

What I Learned

Design Decisions

One of the most pivotal realizations was the necessity to make design choices that cater specifically to the user. The challenge was in striking a balance between innovative design and intuitive usability, especially for a platform meant for learning.

Feedback Handling

Throughout this project, user feedback was invaluable. It underscored the need to remain adaptable and highlighted the importance of iteration. Feedback taught me that while a designer's vision is crucial, user comfort and familiarity are paramount.

Unexpected Challenges

There were unforeseen challenges, particularly in ensuring the smoothness of the course enrollment process. It reinforced the idea that usability testing is not just a formality but a crucial step in refining the product.

User Behavior Insights

The way users interacted with the 'Sign Up' process was enlightening. Some behaviors were unexpected, emphasizing the need for designs to be fluid, anticipating a variety of user interactions.